欢迎访问扬州大学校长办公室网站!

服务师生

您现在的位置:首页 > 服务师生 > 工作流程 > 正文

工作流程

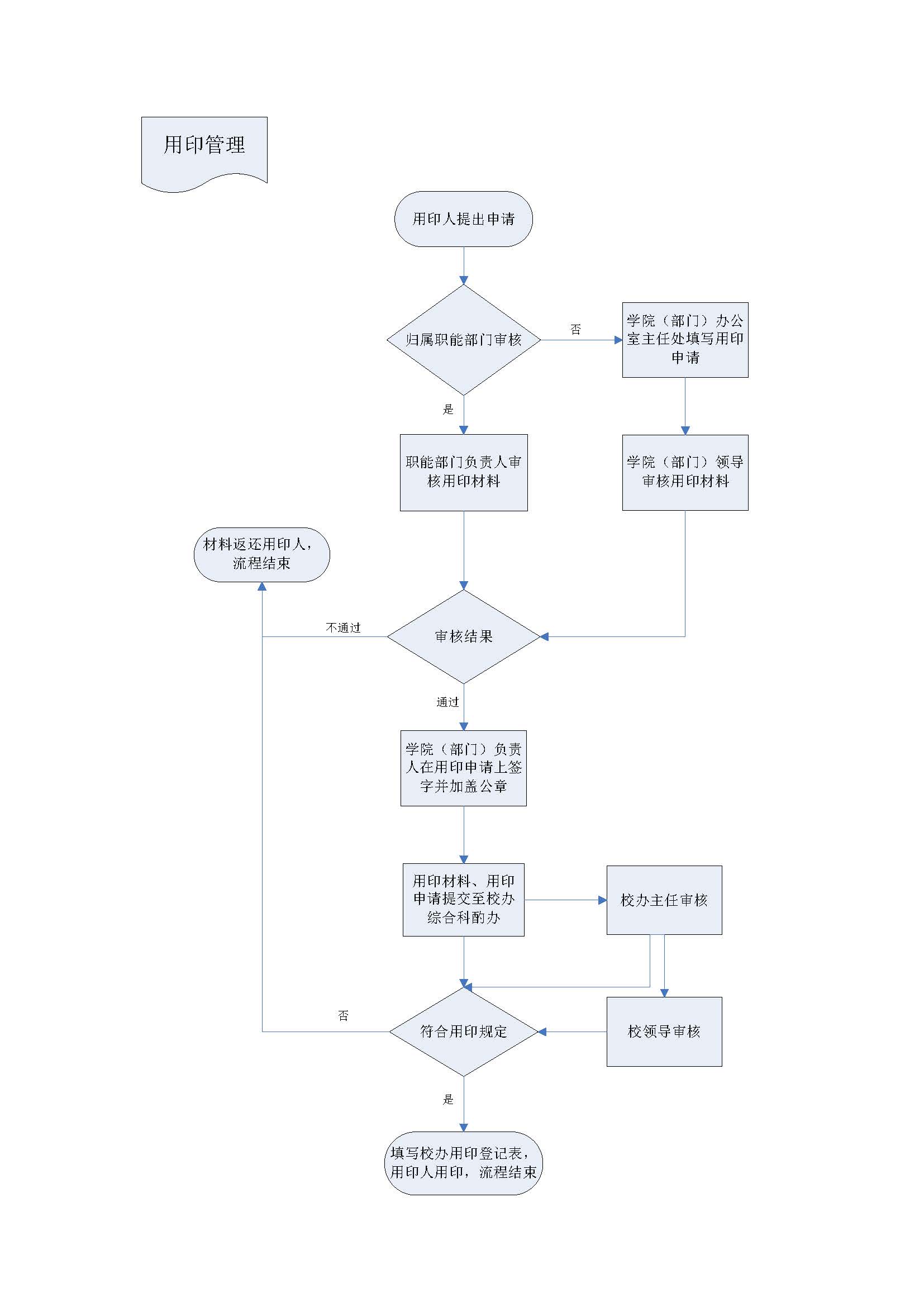
学校印章(钢印)使用管理程序

扬州大学微信

地址:江苏省扬州市大学南路88号(225009)

电话:0514-87971858、87971856、87971873

传真:0514-87311374

邮箱:xiaoban@yzu.edu.cn